Product Summary
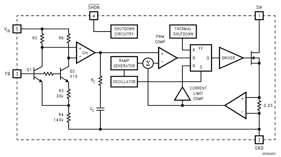
The LM2733YMFX is a switching regulator. It adopts SOT-23 package. Besides, it is suitable for white LED current source, digital cameras, portable phones and games, local boost regulator, etc.
Parametrics
Absolute maximum ratings: (1)Storage Temperature Range: -65℃ to +150℃; (2)Operating Junction Temperature Range: -40℃ to +125℃; (3)Lead Temp. (Soldering, 5 sec.): 300℃; (4)Power Dissipation: Internally Limited; (5)FB Pin Voltage: -0.4V to +6V; (6)SW Pin Voltage: -0.4V to +40V; (7)Input Supply Voltage: -0.4V to +14.5V; (8)Shutdown Input Voltage (Survival); -0.4V to +14.5V.
Features
Features: (1)40V DMOS FET switch; (2)1.6 MHz (“X”), 0.6 MHz (“Y”) switching frequency; (3)Low RDS(ON) DMOS FET; (4)Switch current up to 1A; (5)Wide input voltage range (2.7V–14V); (6)Low shutdown current (<1 μA); (7)5-Lead SOT-23 package; (8)Uses tiny capacitors and inductors; (9)Cycle-by-cycle current limiting; (10)Internally compensated.
Diagrams

| Image | Part No | Mfg | Description | ![]() |
Pricing (USD) |
Quantity | ||||||||||||
|---|---|---|---|---|---|---|---|---|---|---|---|---|---|---|---|---|---|---|
![]() |
![]() LM2733YMFX |
![]() National Semiconductor (TI) |
![]() Switching Converters, Regulators & Controllers |
![]() Data Sheet |
![]()
|
|
||||||||||||
![]() |
![]() LM2733YMFX/NOPB |
![]() National Semiconductor (TI) |
![]() Switching Converters, Regulators & Controllers |
![]() Data Sheet |
![]()
|
|
||||||||||||
(China (Mainland))










